世界杯体育官方网站
English
首页
学院概况
学院简介
现任领导
组织机构
历史沿革
历任领导
历史照片
联系我们
学院标识
学院会议室预约
师资力量
高层次人才
计算机科学与技术
空间信息与数字技术
信息安全
数据科学与大数据技术
智能科学与技术
软件工程
双聘导师
荣休老师
科学研究
科研动态
研究方向
科研平台
创新团队
科研成果
“四个面向”系列科技成果展
本科生培养
计算机科学与技术
信息安全
空间信息与数字技术
数据科学与大数据技术
智能科学与技术
软件工程
网络工程
中美本科教育合作项目
研究生培养
地学信息工程博士点
软件工程硕士点
地理空间信息软件工程博士点
计算机科学与技术硕士点
信息安全硕士点
地学信息工程硕士点
电子信息专业硕士
学生培养
学生动态
创新创业
奖励资助
招生就业
通知公告
标杆分党委
党建工作
党建风采
计科先锋
工会工作
共青团
招生专题网
学院概况
学院发展
校友园地
校庆动态
校友风采
校友招聘
康立山先生治学思想研讨会
首页
学院概况
学院简介
现任领导
组织机构
历史沿革
历任领导
历史照片
联系我们
学院标识
学院会议室预约
师资力量
高层次人才
计算机科学与技术
空间信息与数字技术
信息安全
数据科学与大数据技术
智能科学与技术
软件工程
双聘导师
荣休老师
科学研究
科研动态
研究方向
科研平台
创新团队
科研成果
“四个面向”系列科技成果展
本科生培养
计算机科学与技术
信息安全
空间信息与数字技术
数据科学与大数据技术
智能科学与技术
软件工程
网络工程
中美本科教育合作项目
研究生培养
地学信息工程博士点
软件工程硕士点
地理空间信息软件工程博士点
计算机科学与技术硕士点
信息安全硕士点
地学信息工程硕士点
电子信息专业硕士
学生培养
学生动态
创新创业
奖励资助
招生就业
通知公告
标杆分党委
党建工作
党建风采
计科先锋
工会工作
共青团
招生专题网
学院概况
学院发展
校友园地
校庆动态
校友风采
校友招聘
康立山先生治学思想研讨会
通知公告
学院工作
学生工作
研究生工作
规章制度
下载中心
一周安排
学院工作
当前位置:
首页
>
学院工作
>
正文
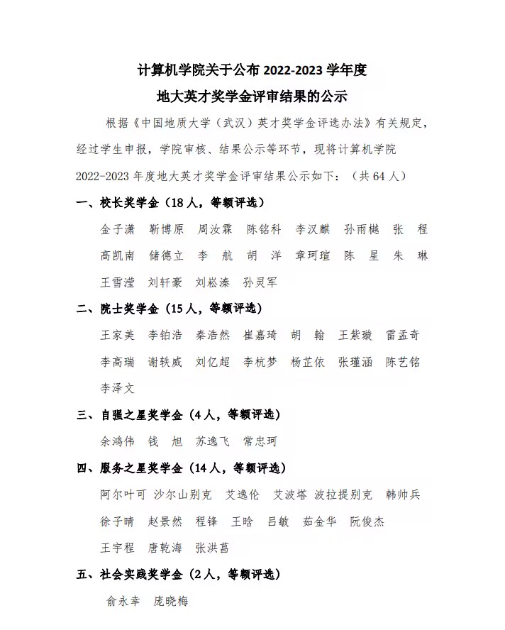
世界杯体育官方网站关于公布2022-2023学年度地大英才奖学金评审结果的公示
发布人:闫维蓉
发表时间:2023-11-06
点击:次
Copyright© 2020-2024 世界杯体育(中国)官方网站 - 2026世界杯综合赛事平台